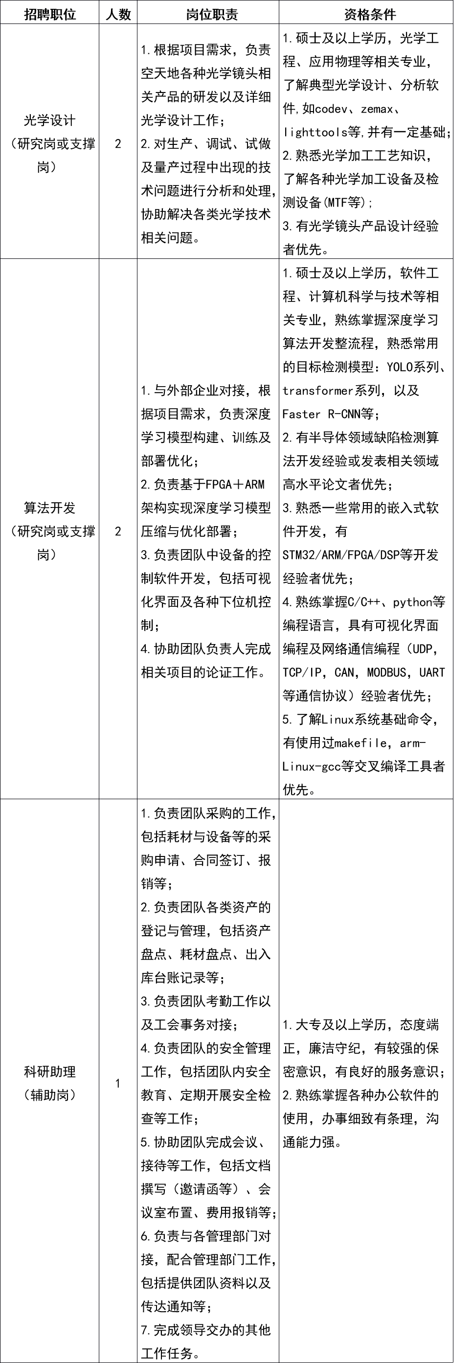
季华尝试室是广东省委、省于2017年12月启动的首批省尝试室之一,以打制先辈制制科学取手艺范畴国内一流、国际高端的计谋科技立异平台为方针,沉点聚焦新型显示配备、半导体手艺取配备、高端数控机床,以及佛山保守财产转型升级等四个次要标的目的开展环节焦点手艺系统攻关和严沉配备研制。按照工做需要,尝试室光电科学取手艺研究部先辈光电智能配备研究组、半导体手艺研究部半导体配备研究组拟聘请如下劳动合同制岗亭: 招聘者登岸季华尝试室人才聘请网坐“社会聘请”页面,查询需求部分职位,按职位进行送达,完才测评。报名网址:尝试室收到招聘人员报名材料后,按照聘请岗亭的前提,连系需求岗亭的工做规划,对报名加入招聘的人员进行资历初步审查。尝试室按照岗亭类型和学科标的目的,同一组织分析评估取查核。分析评估取查核维度包罗素养、专业学问程度、科研能力、成长潜力、表达能力、分析本质等。查核分析得分满分为100分,查核分析得分不低于85分者,按照查核分析得分由高到低的挨次,等额确定拟录用人选。按照尝试室相关要求,尝试室对拟录用人选开展布景查询拜访,次要包罗表示、清廉环境、身份消息、工做履历以及工做表示等。拟录用人选需到公立二甲及以上病院加入指定项目标体检,及格者打点录用手续;不及格的,尝试室打消录用资历,并决定能否顺次递补。(一)薪酬待遇:薪酬面议。被聘用人员试用期3-6个月,试用期间工资按月工资80%发放,试用期竣事的正式聘用人员按照尝试室相关发下班资,按照绩效查核成果发放绩效金。(二)项目励:根本年薪之外,尝试室按照项目节余经费的必然比例对科研人员进行励,对申请到的根本研究类科研项目按比例励项目组。(三):对科技完及工做中做出主要贡献的人员赐与励和报答,最高励比例可达90%。(六)职称评定:尝试室具备职称自从评审资历,能够正在尝试室按年度申请天然科学研究序列和工程手艺序列的职称评定。(七)人才补助:按照佛山市及南海区人才引进政策,尝试室引进的人才可享受响应安家补助或租房补助等人才政策。(八)立异支撑:尝试室设立青年立异基金,每年经费1500万元,对于新引进的人才环绕尝试室学科标的目的提出立异性设法的,经评审后可赐与最高100万元的立异经费支撑,特殊环境可一事一议。(九)人才培育:尝试室方针导向,查核办理机制矫捷,正在课题设置、学术交换取培训、科研绩效收入等方面向青年人员倾斜,帮力青年人才快速成长。(一)本次聘请实行诚信报考,资历审核贯穿聘请工做全过程。招聘人员应认实阅读通知布告、岗亭要求,对所供给的各项消息、材料的实正在性、精确性和无效性担任。招聘人员正在招聘过程中供给虚假材料、坦白现实或者有其他妨碍招聘工做的行为,干扰、影响尝试室客不雅做出结论的,一经发觉即打消聘用资历。(二)招聘人员务必连结手机等通信体例通顺,以便及时领受相关通知,如因招聘人员本身缘由导致无法联系,所发生的一切成果由招聘人员承担。领甲士才一般应为取得博士学位,正在出名高校、科研机构担任相当于副传授及以上职务,具有较高科研程度和较强科技立异能力的专家学者,或正在国际出名企业担任高级职务的专业手艺人才。工功课绩出格凸起,控制财产范畴环节焦点手艺的急需紧缺人才,可不受前述学历、专业手艺职务的。青年人才一般应为春秋40周岁以下,取得博士学位后正在海外的高校、科研机构、企业研发机构获得正式讲授或者科研职位,且持续工做36个月以上,取得同业专家承认的科研或手艺等,具有成为该范畴学术带头人或精采研发人才的成长潜力。正在海外取得博士学位且业绩出格凸起的,可恰当放宽海外工做年限要求为满脚持续正在海外工做24个月以上。环绕高端配备研发及财产化标的目的,需求包罗但不限于机械工程、光学工程、电气工程、节制科学取工程、电子科学取手艺、计较机科学取手艺、软件工程、仪器科学取手艺及相关交叉学科范畴的人才,材料科学取工程、生物医学取工程、物理、化学等学科范畴业绩出格凸起的人才。(一)尝试室为高条理人才供给极具合作力的薪酬,领甲士才年薪100-150万元,青年人才年薪60-80万元。(二)高条理人才可做为尝试室研究组担任人组建科研团队或做为焦点插手尝试室现有科研团队,尝试室整合人才资本,包罗通过外部聘请、内部聘请某人才调配体例为其婚配成长所需人员。(三)尝试室同意依托申报国度海外人才打算的海外高条理人才,除享受人才打算的支撑政策外,尝试室向其供给科研启动经费,领甲士才科研经费不少于800万元,按照人才全职入职和成功入选人才打算的环境分阶段实施。人才全职入职时,尝试室先行支撑,赐与青年人才科研经费配套100万,领甲士才科研经费配套300万。人才正式入选国度海外人才打算后,尝试室向海外高条理人才兑现残剩科研经费。(四)尝试室供给配套办公及尝试用房前提。高条理人才连系科研工做标的目的及规划提出尝试用房具体需求方案申请,经从任办公会核定。高条理人才组建团队所利用办公场地及根基尝试用房发生的运转费,尝试室正在团队扶植期内予以减免。(五)尝试室协帮高条理人才申请国度、省市各类合作性人才项目、科技项目;按照佛山市相关人才政策,协帮合适前提的人才申请享受响应条理人才补助,立异领甲士才最高可享受市级安居补助400-600万元,青年人才最高享受安居补助300-400万元。尝试室向高条理人才免费供给最长不跨越3年的过渡人才公寓。(七)按照《关于延续实施粤港澳大湾区小我所得税优惠政策的通知》,对正在佛山工做的境外高端人才和紧缺人才,其正在珠三角九市缴纳的小我所得税已缴税额跨越其按应纳税所得额的15%计较的税额部门,由佛山市赐与财务补助。(一)小我简历,含根基消息、完整教育及工做履历、近五年承担研发项目、颁发论著(标注最新影响因子及JCR分区)、授权发现专利、包罗身份证/护照、学历学位证书、任职证明、项目证明、论文专著、学问产权、荣誉项等。1。 专科及以上学历,专业对口,控制高中物理相关尝试技术,能指点和协帮学生完成尝试,有相关工做经验者优先;送达内容:小我简历、结业证、学历证、教师资历证、通俗话证书以及相关主要荣誉证书,请归并成1份PDF电子文档。邮件的题目取附件名,请以“高中(岗亭)+姓名”为题目发送。(例:高中教务员+张三)3。其他待遇:入职后享受社保、企业年金、员工终身严沉疾病安全、分析人身安全附加住院医疗安全、带薪假期、年度体检及节日补助等福利。
|